WEEK 08 DAY 01 SURVEY TECH Generated by Gemini Code Assist

Smart Survey App

Revolutionizing data collection with dynamic forms, real-time analytics, and seamless user experiences.

Reasons for Surveying and Key Benefits

Conducting surveys is an essential strategy for organizations to understand the genuine attitudes, opinions, and feelings of their workforce and customers.

Encouraging Honest Feedback

Surveys, especially anonymous ones, provide a safe space for employees to voice their true opinions, which yields more accurate insights than face-to-face meetings.

Improving Retention

By identifying the root causes of frustration or why top talent might be leaving, organizations can proactively address these issues and prevent unwanted turnover.

Boosting Productivity

When employees feel heard and engaged, they contribute more effort, which directly drives efficiency, innovation, and performance.

Data-Driven Decisions

Rather than relying on guesswork, surveys provide leaders with actionable data to adapt strategies and reallocate resources confidently.

Building Trust

Regularly asking for input—and acting on it—proves to employees that their perspectives are valued, fostering an inclusive workplace culture.

Delivering High ROI

Organizations experience up to a 23% increase in profitability and higher customer satisfaction when workforces are highly engaged.

Top 5 Functionalities for a Mobile App

1

Touch-Optimized Question Formats

Replace cumbersome text boxes with touch-friendly elements like single-tap multiple-choice buttons, sliders, and star ratings. Large areas prevent frustration for "thumb input".

2

Offline Accessibility

Allow users to start, pause, and complete tasks offline. The app automatically syncs data once a stable internet connection is restored, ideal for remote or field workers.

3

Progressive Profiling and Branching Logic

Use dynamic logic to tailor subsequent questions based on previous answers. This personalizes the experience and reduces mobile survey fatigue.

4

Gamification and Visual Progress

Implement gamified elements such as achievement badges, point systems, and streak awards alongside clear progress bars to keep users motivated.

5

Unified Communication Hubs

Integrate internal features like secure work chats, company news feeds, and employee directories to keep mobile workers fully connected.

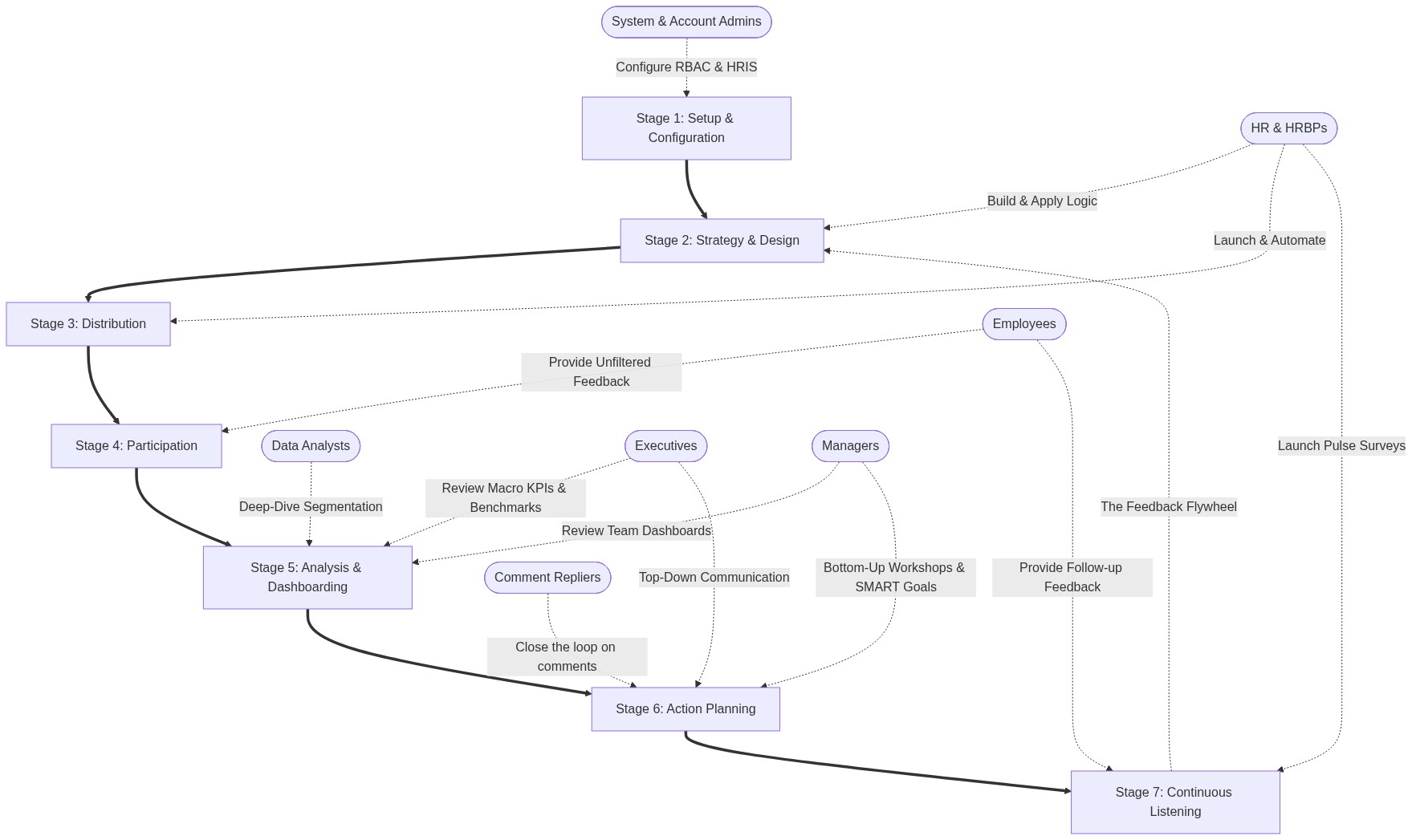
Advanced Analytical Methods

Organizations can leverage a variety of advanced analytical methods to transform raw survey data into actionable insights. By utilizing AI, machine learning, and data visualization, leaders can move from simply collecting feedback to making proactive, strategic decisions.

1. Sentiment Analysis

Uses NLP to read open-ended responses and categorize the emotional tone as positive, negative, or neutral.

Actionability

Instantly takes the "emotional pulse" and can trigger automated alerts for low scores.

2. Thematic & Aspect-Based

Groups open-ended comments into common topics like "communication" or "work-life balance".

Actionability

Pinpoints the exact drivers of dissatisfaction, helping leadership allocate resources effectively.

3. Predictive Analytics

Evaluates patterns across engagement and tenure to calculate "attrition risk scores".

Actionability

Flags at-risk employees months before they start looking, creating a window for retention.

4. Benchmarking

Compares results against industry standards or internal departments to provide context.

Actionability

Identifies thriving departments for best-practice replication and exposes inequities.

5. Performance Calibration

Compares manager ratings against peer assessments and self-evaluations in 360 systems.

Actionability

Highlights misalignment and bias before reviews are finalized, ensuring fair standards.

6. Heat Mapping

Visually displays data intensity using color gradients and segments data by specific variables.

Actionability

Helps leaders quickly spot "hotspots" of excellence or disengagement across the organization.